本教材由知了传课辛苦制作而成,仅供学习使用,请勿用于商业用途!如进行转载请务必注明出处!谢谢!

生命周期函数

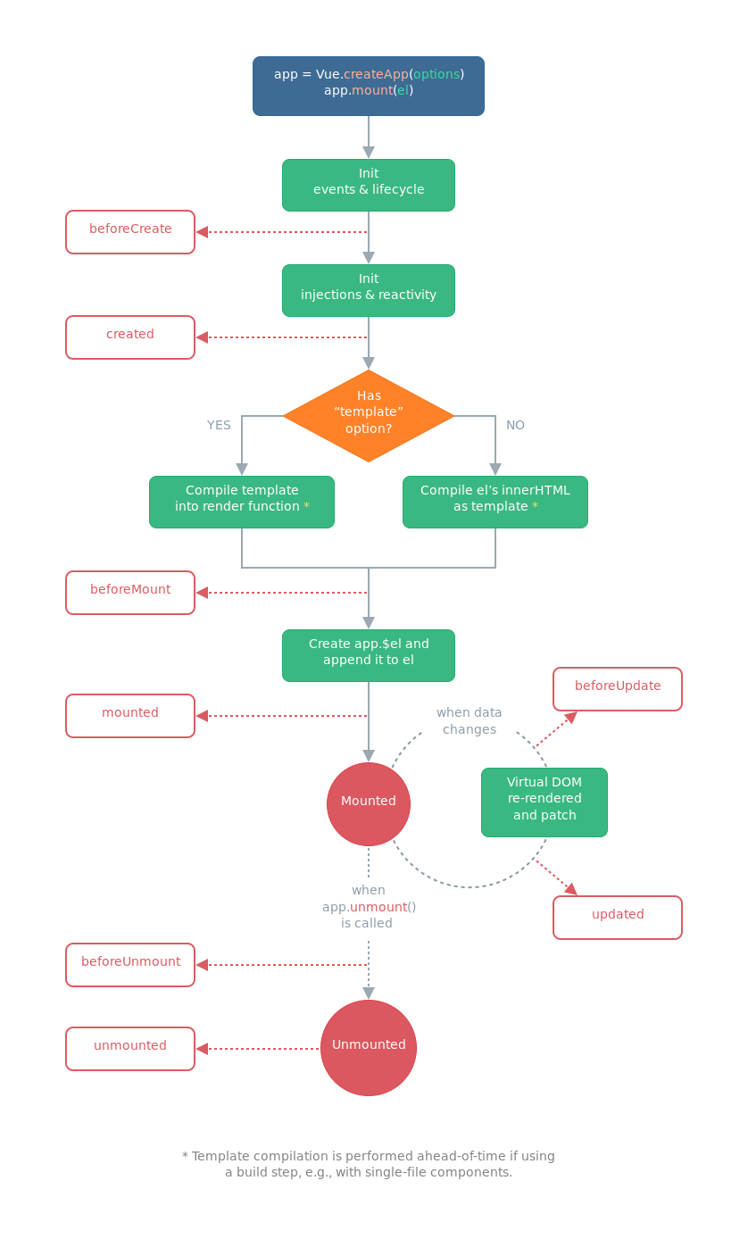
生命周期函数代表的是Vue实例,或者是Vue组件,在网页中各个生命阶段所执行的函数。生命周期函数可以分为创建阶段和运行期间以及销毁期间。其中创建期间的函数有beforeCreatecreatedbeforeMountmounted;运行期间的函数有beforeUpdateupdated;销毁期间有beforeUnmountunmounted。以下是官方文档给到的一张图,从这种图中我们可以了解到每个部分执行的函数。

lifecycle.png

一、创建期间:

1.1 beforeCreate:

Vue或者组件刚刚实例化,datamethods都还没有被创建。

1.2 created:

此时datamethods已经被创建,可以使用了。模板还没有被编译。

1.3 beforeMount:

created的下一阶段。此时模板已经被编译了,但是并没有被挂在到网页中。

1.4 mounted:

模板代码已经被加载到网页中了。此时创建期间所有事情都已经准备好了,网页开始运行了。

二、运行期间:

2.1 beforeUpdate:

在网页网页运行期间,data中的数据可能会进行更新。在这个阶段,数据只是在data中更新了,但是并没有在模板中进行更新,因此网页中显示的还是之前的。

2.2 updated:

数据在data中更新了,也在网页中更新了。

三、销毁期间:

3.1 beforeUnmount:

Vue实例或者是组件在被销毁之前执行的函数。在这一个函数中Vue或者组件中所有的属性都是可以使用的。

3.2 unmounted:

Vue实例或者是组件被销毁后执行的。此时Vue实例上所有东西都会解绑,所有事件都会被移除,所有子元素都会被销毁。

1708人已阅读,今天你学习了吗?

添加新回复